MIAS User Manual

🔄 DFD Diagram – System Data Flow

This manual provides an overview of the Data Flow Diagrams (DFDs) used in the system. Each section below includes:

  • A Data Flow Diagram (DFD) of the process
  • A description of its purpose and usage
  • Data stores, entities, and information flow

This document is intended for developers, administrators, and technical stakeholders to understand how data moves across processes, entities, and data stores in the application.

📄 View DFD Documentation (PDF)

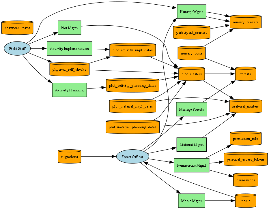
DFD: Core Management

Core Management DFD

Purpose: This DFD explains the flow of core entities used for system operations such as activity_statuses, audit_logs, users, and teams.

References:

  • activity_statuses → defines statuses for tasks
  • audit_logs → records user/system activities
  • users → core entity for authentication
  • teams → grouping and ownership model

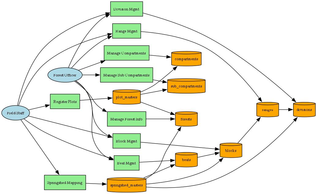
DFD: Forest Hierarchy

Forest Hierarchy DFD

Purpose: Represents the forest hierarchy management including beats, blocks, compartments, and divisions.

DFD: Cost & Finance

Cost and Finance DFD

Purpose: Manages all financial and cost structures such as cost_categories, cost_norm_codes, cost_norm_masters, department_budget_heads, department_sos, and financial_years.

DFD: Employee & EPA

Employee and EPA DFD

Purpose: Covers employee details and EPA structures including employee_category_masters, employee_masters, epa_category_masters, epa_masters, and epa_details.

DFD: FAQ / Others

FAQ DFD

Purpose: Manages frequently asked questions and knowledge base using faq_categories and faq_questions.

DFD: Forests

Forests DFD

Purpose: Manages forests including metadata, size and related hierarchy. Linked with users and teams.

DFD: Material Masters

Material Masters DFD

Purpose: Maintains material_masters for project budgeting and planning. Connected with users, teams, and project_sub_components.

DFD: Media

Media DFD

Purpose: Handles all uploaded files, media references, conversions and disk storage.

DFD: Migrations

Migrations DFD

Purpose: Manages schema changes and Laravel migration tracking (migrations table).

DFD: Nursery (Masters + Costs)

Purpose: Tracks nursery_masters and nursery_costs, linked with divisions, ranges, users, teams, and financial_years.

DFD: Participants

Participants DFD

Purpose: Contains participant_masters with training attended, designation, and references to training_held_masters, users, and teams.

DFD: Permissions

Permissions DFD

Purpose: Manages access control using permissions and permission_role mappings.

Zoomed Image